What is Krateo PlatformOps?
Krateo Platformops is an open source platform that gives users the capability to create any desired resource on basically any infrastructure they'd like. Be it a K8s cluster, microservice, application, pipeline, database or anything else, Krateo has got your back. The only requirement is for the resource to be descriptible via a YAML file representing the resource's desired state (rings a bell? 😉).
Krateo allows for:
- Creating any kind of resources within and outside the Kubernetes cluster it runs on: whilst Krateo runs as a Deployment in a Kubernetes cluster, it can also create resources outside the cluster. You can use Krateo to create anything from new Kubernetes clusters, Logstash pipelines, Docker registries, API gateways, and many others.
- Focusing on the management of services: Krateo frees the user from most of the burden of cluster management, giving them the ability to entirely focus on the services that must be run. This produces a phenomenal user experience that drastically reduces wasted time.
- Single-handedly monitoring and controlling resources: Krateo also acts as a centralized control plane, letting users monitor anything ranging from CI/CD pipelines to pod statuses and open tickets on your JIRA. All the information you need is present on a single page: you'll never have to guess the correct dashboard ever again.
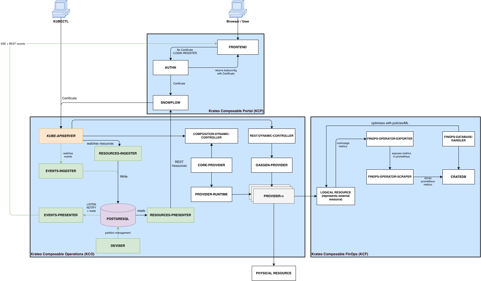
Architecture​
Architecture is based on these principles:
- Any component of Krateo must be configured declaratively
- Any operation carried out via the portal must also be possible from the Kubernetes CLI (kubectl)
- Authentication is completely delegated to the Kubernetes API Server
- Authorization is completely delegated to the Kubernetes RBAC

Requirements​
- A certified Kubernetes distribution with version >= v1.31.x
- Kubernetes minimal requirements:
- 12vCPUs and 16GiB RAM (GKE E2-based machines or AKS 3x D4ds_v5)
- StorageClass available
- Networking requirements
- Ability to reach https://github.com , https://charts.krateo.io , ghcr.io, docker.io
If the Kubernetes version is minor than v1.31.x or it the distribution is EKS, Krateo PlatformOps can be deployed via ephemeral clusters like vCluster.
Next Steps​
To learn more about Krateo PlatformOps, consider checking out our key concepts or get hands-on right away with our quickstart!